星三角降壓啟動原理
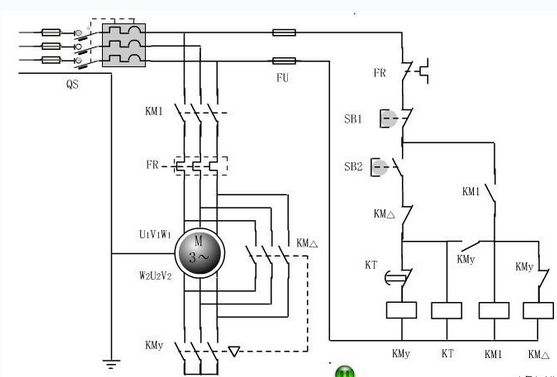
星三角降壓啟動, 就 是以改變電動機繞組接法,來達到降dao壓啟動的目的。啟動時,由主接觸器將電 源給三角形接法的電動機的三個首端,由星點接觸器將三角形接法的電動機的三個尾端閉合。繞組就變成了星形接法,啟動完成后,星點接觸器斷開運轉接觸器將電源給電動機的三個尾端。繞組就變成了三角形接法。電動機全壓運轉。整個啟動過程由時間繼電器來指揮完成。星點接觸器和運轉接觸器必須實行連鎖。如圖所示km2為主接觸器km1為星點接觸器,km3為運轉接觸器。kt為時間繼電器。
星三角降壓啟動電圖路圖解
如上圖所示是用按鈕和接觸器控制的星三角降壓啟動的 控制電路。該線路 使用了三個接觸器、一個熱繼電器和三個按鈕。接觸器KM作引入電源用,接觸器KMy和KM△分別作星形啟動用和三角形運行用,SB1是啟動按鈕,SB2是星~三角轉換按鈕,SB3是停止按鈕,熔斷器FU1作為主電路的短路保護,熔斷器FU2作為控制電路的短路保護,FR作過載保護。
軟起動技術有著多種啟動方式,我們常見的電動機起動方式有:全壓直接啟動,自耦減壓起動、y-δ星三角起動、軟起動器、變頻器。這幾種起動控制方式中,星三角起動,自藕減壓起動因其成本低,維護相對軟起動和變頻控制容易,目前在實際運用中還占有很大的比重。但因其采用分立電氣元件組裝,控制線路接點較多,在其運行中,故障率相對還是比較高。
高壓固態軟啟動柜,一體化高壓固態軟起動裝置可以以多種起動方式進行起動,針對不同的電機不同的負載,采用不同的起動方式,可以很好的降低電機的起動電流,減少對電網和電機自身的沖擊,同時可以延長壽命,減少故障率和停機時間,當電機達到全速運行后,電機是流降到正常全速運行的電流值,高壓軟啟動柜有一個旁路輸出繼電器,從而使旁路高壓真空接觸器閉合,使電機電流經旁路接觸器,防止 導通所產生的壓降引起的熱損耗,大的提高了電機和負載的工作效率,保證在使用過程中安全可靠;是目前降壓和起動更為合理、更為先進的起動方式。


訂貨須知:
用戶可以結合實際情況選擇相應的啟動方式,從而靈活的對電機進行啟動, 避免了傳統啟動技術的固定性。為使您獲得更佳使用效果,請您在訂貨時提供配用電機的型號、功率、定子電壓、電流、轉子電壓、電流數據和帶動負載的類型及電機實際負載等情況。
襄陽源創工業控制有限公司位于美麗的古城襄陽市,這里環境優美交通便利。襄陽源創工業控制有限公司是一家專業從事電動機軟起動、補償調速裝置、高低壓(成套)開關柜及機電一體化成套設備,工業電氣自動化控制系統產品的科研、開發、生產、銷售為一體的科技型企業。主要產品有:高低壓軟啟動柜,靜止式進相器,變負載進相器,高低壓電容補償柜,高壓固態軟啟動柜等,產品在ISO9001質量管理體系的保證下,廣泛應用于冶金、礦山、水泥、建材、石油、化工、輕工、制藥、市政工程、電力和國防軍工等國民經濟的各個領域。咨詢熱線:13508662630張工,微信同號!
本文來至襄陽源創電氣成套設備公司: [公司新聞]
:http://m.swindlers.cn/ycdq/gsxw/2020/1202/1336.html ,轉載請注明!
(責任編輯:admin)